证券代码:600568 证券简称:ST中珠 公告编号:2024-010号
2024-06-18 【 字体:大 中 小 】

![]() |
![]() |
![]() |
![]() |
![]() |
![]() |
![]() |
特别提示
本公司董事会及全体董事保证本公告内容不存在任何虚假记载、误导性陈述或者重大遗漏,并对其内容的真实性、准确性和完整性承担个别及连带责任。
重要内容提示:
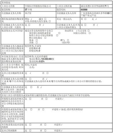
● 2023年11月29日,公司股东萧妃英先生、广州云鹰资本管理有限公司(以下合称“出让方”)与郑子贤女士(以下简称“受让方”)签署《关于中珠医疗控股股份有限公司之股份转让协议》(以下简称“《股份转让协议》”)。根据协议约定,出让方以协议转让方式将其合计持有的公司100,000,000股股份(占公司总股本的5.02%)以每股1.90元的价格转让给受让方,转让价款总计为人民币190,000,000元。
● 2024年3月13日,公司收到郑子贤女士送达的《告知函》,鉴于本次交易双方未能在《股份转让协议》约定的时间内支付股份转让总价款并办理登记手续,交易双方已于同日签署《关于中珠医疗控股股份有限公司之股份转让协议之补充协议》(以下简称“《补充协议》”),对原《股份转让协议》中股份转让款的支付时限、办理过户登记手续的时限进行了调整。本次调整不涉及转让股份数量及转让价格。
● 本次权益变动属于协议转让股份增加,不触及要约收购。
● 本次权益变动不会导致公司控股股东及实际控制人发生变化。
● 本次协议转让前,受让方郑子贤女士未持有公司股份;出让方萧妃英先生持有公司164,555,403股股份,占公司总股本的8.26%;出让方广州云鹰资本管理有限公司持有公司142,266,541股股份,占公司总股本的7.14%。
● 若本次协议转让完成,受让方郑子贤女士将持有公司100,000,000股股份,占公司总股本的5.02%;出让方萧妃英先生持有公司100,000,100股股份,占公司总股本的5.02%;出让方广州云鹰资本管理有限公司持有公司106,821,844股股份,占公司总股本的5.36%。
● 经核查,郑子贤女士不属于上市公司控股股东、实际控制人及5%以上股东的关联方或一致行动人,与上市公司董监高亦不存在关联关系。
一、本次权益变动基本情况
2023年11月29日,中珠医疗控股股份有限公司(以下简称“中珠医疗”或“公司”)收到股东萧妃英先生、股东广州云鹰资本管理有限公司(以下简称“云鹰资本”)的函告以及郑子贤女士送达的《权益变动告知函》、《中珠医疗控股股份有限公司简式权益变动报告书》。萧妃英先生与云鹰资本(以下合称“出让方”)于2023年11月29日与郑子贤女士(以下简称“受让方”)签署《关于中珠医疗控股股份有限公司之股份转让协议》(以下简称“《股份转让协议》”)。根据协议约定,出让方以协议转让方式将其合计持有的公司100,000,000股股份(占公司总股本的5.02%)以每股1.90元的价格转让给受让方,转让价款总计为人民币190,000,000元。具体内容详见公司于2023年11月30日披露的《中珠医疗控股股份有限公司关于持股5%以上股东拟协议转让公司部分股份的提示性公告》(公告编号:2023-113号)。
2024年3月13日,公司收到郑子贤女士送达的《告知函》,鉴于本次交易双方未能在《股份转让协议》约定的时间内支付股份转让总价款并办理登记手续,交易双方已于同日签署《关于中珠医疗控股股份有限公司之股份转让协议之补充协议》(以下简称“《补充协议》”),对原《股份转让协议》中股份转让款的支付时限、办理过户登记手续的时限进行了调整。本次调整不涉及转让股份数量及转让价格。主要调整内容如下:
1、出让方和受让方同意,将《股份转让协议》第五条第2款变更为:受让方应自本次股份转让过户登记手续办理完毕之日起30个工作日内向出让方付清全部股份转让总价款。
2、出让方和受让方同意,将《股份转让协议》第六条变更为:自取得上海交易所就本次股份转让出具的最终协议转让确认意见书之日起30个工作日内,双方共同向登记结算公司申请办理本次股份转让的非交易过户登记手续且于15个工作日内办理完毕(非因出让方原因未能办理的除外),并督促上市公司解释公告上述事项。
本次《股份转让协议》及《补充协议》签署前,受让方郑子贤女士未持有公司股份;出让方萧妃英先生持有公司164,555,403股股份,占公司总股本的8.26%;出让方广州云鹰资本管理有限公司持有公司142,266,541股股份,占公司总股本的7.14%。若本次协议转让完成,受让方郑子贤女士将持有公司100,000,000股股份,占公司总股本的5.02%,成为公司持股5%以上大股东。
本次权益变动前后情况如下:
二、本次权益变动之信息披露义务人基本情况
三、《股份转让协议》的主要内容
出让方一:广州云鹰资本管理有限公司
出让方二:萧妃英
受让方:郑子贤
经友好协商,出让方同意按本协议规定的条件及方式,将其持有的标的股份转让给受让方,受让方同意按本协议规定的条件及方式受让标的股份。根据《中华人民共和国民法典》《中华人民共和国证券法》等相关法律、法规、部门规章和规范性文件的规定,双方达成协议如下:
第三条 股份转让
1、出让方同意将其持有的中珠医疗计100,000,000股无限售流通股股票(占中珠医疗总股本的5.02%),转让给受让方。具体转让股份数量情况如下:
2、本次股份转让后,受让方持有中珠医疗计100,000,000股股票(占中珠医疗总股本的5.02%)。自股份过户日起,双方作为中珠医疗(上市公司)股份的股东,根据各自的持有比例按照中珠医疗(上市公司)股份公司章程和法律法规享有和承担股东相应的权利和义务。
第四条 双方一致同意受让方以协议出让方式受让标的股份。
第五条 股份转让价款与支付方式
1、经出让方与受让方协商一致,本次股份转让单价为1.9元/股。本次股份转让总价款为人民币190,000,000.00元。
2、受让方应在本协议签署之日起30个工作日内以现金形式支付各个出让方相对应股份的转让价款至出让方分别指定账户。
第六条 自取得上海证券交易所就本次股份转让出具的协议转让确认意见书之日起5个工作日内,受让方向转让方支付至少30%的全部股份转让总价款。收到前述款项之日起5个工作日内,双方应共同向登记结算公司申请办理本次股份转让的非交易过户登记手续且于5个工作日内办理完毕(非因出让方原因未能办理的除外),并督促上市公司及时公告上述事项,办理完毕之日起3个工作日内,受让方向转让方支付全部股份转让总价款的剩余款项。
第七条 双方均有义务及时、完整、准确的提交办理标的股份过户所需的全部文件。
第八条 标的股份过户手续办理完毕后,受让方将成为标的股份的所有权人并记入上市公司的股东名册。
第十八条 本协议的订立、履行、解释、争议解决等均适用中华人民共和国法律。凡因履行本协议所发生的或与本协议有关的争议,双方首先应通过友好协商解决。如协商不成的,任何一方应将争议提交珠海市香洲区人民法院裁决。
第二十四条 本协议自双方签字或盖章之日起生效。
第二十五条 非经协商一致或法律法规和本协议规定的情形,本协议任何一方不得擅自变更、解除本协议。对本协议的任何变更、解除,必须由双方以书面形式作出。
第二十六条 出现下列情形之一,协议一方或双方可书面通知对方解除本协议:
(1)因不可抗力或法律变动致使合同目的无法实现,任何一方可解除本协议。
(2)一方重大违约,守约方有权单方面解除本协议。
(3)因任何一方违约以外的原因,上海证券交易所就本次股份转让不予出具确认意见书,或者登记结算公司不予办理本次股份转让的过户登记手续的,任何一方可解除本协议。
(4)出现本协议约定的其他解除情形(如有)。
第二十七条 出现下列情形之一的,本协议终止:
(1)本协议项下义务已经按约定履行完毕;
(2)本协议解除或双方签订股份转让终止协议。
第二十八条 本协议的任何条款或条件被有管辖权的法院或其他机构裁定为在任何情形不在任何地域无效或不可执行,不应影响本协议的其他条款或条件的有效性和可执行性,也不应影响上述有争议的条款或其他机构的最终裁决确认任何条款或条件为无效或不可抗行,双方同意缩小条款或条件的范围、期限、地域或适用性,删除特定的词语,或以与被确认为无效或不可执行的条款或条件的意义最接近的条款或条件来替代。
第二十九条 任何一方对本协议项下任何权利的放弃只有在书面写成并由该方签署时才有效。在中华人民共和国法律允许的范围内,本协议任何一方未行使或延迟行使本协议项下的一项权利不应被视作放弃这项权利;任何单独部分地行使一项权利,亦不应排队将来另外行使这项权利。
第三十条 本协议双方不得在未经他方事先书面同意的情形下转让本协议或本协议项下的任何权利、利益或义务。
四、《补充协议》的主要内容
出让方一:广州云鹰资本管理有限公司
出让方二:萧妃英
受让方:郑子贤
出让方与受让方本着诚信互助的原则,经友好协商,依据主协议的实际履行情况,根据《中华人民共和国民法典》《中华人民共和国证券法》等相关法律法规、部门规章制度和规范性文件的规定,双方就主协议的相关条款达成本补充协议如下:
1、除非另有说明,本补充协议中的所有术语定义与双方签订的主协议中的定义相同。
2.、出让方和受让方同意,将主协议第五条第2款变更为:受让方应自本次股份转让过户登记手续办理完毕之日起30个工作日内向出让方付清全部股份转让总价款。
3、出让方和受让方同意,将主协议第六条变更为:自取得上海交易所就本次股份转让出具的最终协议转让确认意见书之日起30个工作日内,双方共同向登记结算公司申请办理本次股份转让的非交易过户登记手续且于15个工作日内办理完毕(非因出让方原因未能办理的除外),并督促上市公司解释公告上述事项。
4、本补充协议系对主协议的变更,与主协议不一致的,以本补充协议约定为准。本补充协议未变更的,以主协议约定为准。
5、本补充协议自双方签字或盖章之日起生效。
6、本补充协议一式陆份,各方分别各持壹份,其余以备向监管机关上报材料之用,各份均具有同等法律效力。
五、所涉及后续事项及风险提示
1、本次协议转让前,受让方郑子贤女士未持有公司股份;出让方萧妃英先生持有公司164,555,403股股份,占公司总股本的8.26%;出让方广州云鹰资本管理有限公司持有公司142,266,541股股份,占公司总股本的7.14%。
2、若本次协议转让完成,受让方郑子贤女士将持有公司100,000,000股股份,占公司总股本的5.02%;出让方萧妃英先生持有公司100,000,100股股份,占公司总股本的5.02%;出让方广州云鹰资本管理有限公司持有公司106,821,844股股份,占公司总股本的5.36%。
3、经核查,郑子贤女士不属于上市公司控股股东、实际控制人及5%以上股东的关联方或一致行动人,与上市公司董监高亦不存在关联关系。
4、相关信息披露义务人已根据《证券法》、《上市公司收购管理办法》等相关法律法规的要求编制《简式权益变动报告书》(更新版),并与本公告同日在《上海证券报》、《中国证券报》、《证券时报》、《证券日报》和上海证券交易所网站(http://www.sse.com.cn)披露。公司将持续关注相关事项的进展,并督促相关方按照有关法律法规的要求及时履行信息披露义务。请广大投资者理性投资,注意投资风险。
六、备查文件
1、《中珠医疗控股股份有限公司简式权益变动报告书》(更新版)
2、《关于中珠医疗控股股份有限公司之股份转让协议之补充协议》
特此公告。
中珠医疗控股股份有限公司董事会
二〇二四年三月十五日
中珠医疗控股股份有限公司
简式权益变动报告书
上市公司名称:中珠医疗控股股份有限公司
股票上市地点:上海证券交易所
股票简称:ST中珠
股票代码:600568
信息披露义务人:郑子贤
住所:广东省珠海市香洲区香华路63号**栋**单元**房
股份变动性质:股份增持(协议转让)
签署日期:二零二四年三月
信息披露义务人声明
一、信息披露义务人根据《中华人民共和国公司法》(以下简称“《公司法》”)、《中华人民共和国证券法》(以下简称“《证券法》”)、《上市公司收购管理办法》(以下简称“《收购管理办法》”)、《公开发行证券的公司信息披露内容与格式标准第15号---权益变动报告书》(以下简称“《准则第15号》”)及相关法律、法规编写本报告书。
二、本信息披露义务人签署本报告已获得必要的授权和批准,其履行亦不违反信息披露义务人章程或内部规则中的任何条款,或与之相冲突;
三、依据《中华人民共和国证券法》、《上市公司收购管理办法》的规定,本报告书已全面披露信息披露义务人在中珠医疗控股股份有限公司中拥有权益的股份变动情况。截至本报告书签署日,除本报告书披露的信息外,上述信息披露义务人没有通过任何其他方式增加或减少其在中珠医疗控股股份有限公司拥有权益的股份;
四、信息披露义务人的持股变化是按照《关于中珠医疗控股股份有限公司股份之股份转让协议》(以下简称“《股份转让协议》”)约定的条款执行的,《股份转让协议》经各方适当签署后成立并生效。
五、本次权益变动尚待《股份转让协议》约定的相关股份过户手续完成后方能生效。
六、本次权益变动是根据本报告所载明的资料进行的,除本信息披露义务人外,没有委托或者授权其他人提供未在本报告中列载的信息和对本报告做出任何解释或者说明;
七、信息披露义务人承诺本报告书不存在虚假记载、误导性陈述或重大遗漏,并对其真实性、准确性和完整性承担个别和连带的法律责任。
第一节 释义
本报告书中,除非文义另有所指,以下简称具有如下含义:
注:本报告书中可能存在个别数据加总后与相关数据汇总数存在尾差情况,系数据计算时四舍五入造成,提请注意。
第二节 信息披露义务人介绍
一、信息披露义务人基本情况
二、信息披露义务人与上市公司的产权控制关系
截止本报告书披露日,信息披露义务人对上市公司无产权控制关系。
三、信息披露义务人持有或控制其他上市公司5%以上已发行股份的情况
截止本报告书签署日,信息披露义务人不存在持有或控制境内、境外其他上市公司拥有权益的股份达到或超过该公司已发行股份5%的情况。
第三节 本次权益变动目的
一、本次权益变动的目的
信息披露义务人本次权益变动的目的是基于对国内资本市场中长期投资价值的看好以及对上市公司的认可,从而决定以协议转让方式受让100,000,000股上市公司股份,以期获取一定的投资回报。
二、信息披露义务人是否拟在未来12个月内继续增加或减少其在上市公司中拥有的权益
截止本报告书签署日,信息披露义务人没有在未来12个月内增加或减少其在上市公司中拥有的股份计划。若未来增持或减持上市公司股份,信息披露义务人将严格按照《证券法》、《上市公司收购管理办法》及其他相关法律法规的要求,履行相关信息披露义务及审批程序。
第四节 权益变动方式
一、信息披露义务人在本次权益变动前后的持股情况
本次权益变动前,信息披露义务人不持有中珠医疗的股份。
本次权益变动后,信息披露义务人持有中珠医疗100,000,000股股份,占中珠医疗总股本的5.02%。
二、本次权益变动的方式
本次权益变动为信息披露义务人通过协议方式受让上市公司100,000,000股股份,占中珠医疗总股本的5.02%。股份转让价款支付方式为现金支付,资金来源为自有资金及自筹资金。
2023年11月29日,信息披露义务人作为受让方与出让方签署了《股份转让协议》。
2024年3月13日,信息披露义务人作为受让方与出让方签署了《股份转让协议之补充协议》。
三、《股份转让协议》的主要内容
(一)协议主体及协议签署时间
1、协议主体
(1)出让方(以下出让方合并简称为“出让方”)
出让方一:广州云鹰资本管理有限公司
统一社会信用代码:91440101MA9UNTD75R
出让方二:萧妃英
港澳居民来往内地通行证:M3*****69
(2)受让方
受让方:郑子贤
身份证件号码:440************020
2、协议签署时间
2023年11月29日
(二)标的股份转让
1、出让方同意将其持有的中珠医疗100,000,000股无限售流通股股票(占中珠医疗总股本的5.02%),转让给受让方。具体转让股份数量情况如下:
2、本次股份转让后,受让方持有中珠医疗100,000,000股股票(占中珠医疗总股本的5.02%)。自股份过户日起,双方作为中珠医疗(上市公司)股份的股东,根据各自的持有比例按照中珠医疗(上市公司)股份公司章程和法律法规享有和承担股东相应的权利和义务。
(三)股份转让价款及支付方式
1、经出让方与受让方协商一致,本次股份转让单价为1.90元/股,本次股份转让总价款为人民币190,000,000.00元。
2、受让方应在本协议签署之日起30个工作日内以现金形式支付各个出让方相对应股份的转让价款至出让方们分别指定账户。
(四)股份过户安排
双方同意在受让方支付全部股份转让总价款之日共同向上海证券交易所提出就本次股份转让出具确认意见书的申请;自取得上海证券交易所就本次股份转让出具的协议转让确认意见书之日起3个工作日内,双方应共同向登记结算公司申请办理本次股份转让的非交易过户登记手续且于5个工作日内办理完毕(非因出让方原因未能办理的除外),并督促上市公司及时公告上述事项。
(五)过渡期安排
1、过渡期间内,双方应遵守中国法律关于上市公司股份出让方、股东和受让方的规定,履行其应尽之义务和责任,并不得因此损害上市公司以及其他股东之权利和利益。
2、过渡期间内,出让方应履行中国法律法规、上市公司章程以及上市公司其他内部规章制度所规定的股东权利和义务。
四、《股份转让协议之补充协议》的主要内容
1、出让方和受让方同意,将主协议第五条第2款变更为:受让方应自本次股份转让过户登记手续办理完毕之日起【30】个工作日内向出让方付清全部股份转让总价款。
2、出让方和受让方同意,将主协议第六条变更为:自取得上海交易所就本次股份转让出具的最终协议转让确认意见书之日起【30】个工作日内,双方共同向登记结算公司申请办理本次股份转让的非交易过户登记手续且于【15】个工作日内办理完毕(非因出让方原因未能办理的除外),并督促上市公司解释公告上述事项。
五、本次权益变动所涉股份性质及转让限制情况
截止本报告书签署日,信息披露义务人拟通过协议转让的方式受让的上市公司100,000,000股股票不存在被质押、冻结等权利限制的情况,不存在被限制转让的情形。
第五节 前六个月内买卖中珠医疗股份的情况
除本报告书披露的股票交易外,信息披露义务人在本次权益变动之日前六个月不存在其他买卖中珠医疗股票的行为。
第六节 其他重大事项
一、其他应披露的事项
截止本报告书签署日,信息披露义务人已按有关规定对本次权益变动的相关信息进行了如实披露,不存在为避免对本报告书内容产生误解应披露而未披露的其他重大事项,以及中国证监会或者上海证券交易所依法要求信息披露义务人提供的其他信息。
二、信息披露义务人声明
信息披露义务人承诺本报告书不存在虚假记载、误导性陈述或重大遗漏,并对其真实性、准确性和完整性承担个别和连带的法律责任。
第七节 备查文件
一、信息披露义务人与出让方签署的《股份转让协议》、《股份转让协议之补充协议》;
二、信息披露义务人签署的权益变动告知函;
三、信息披露义务人签署的《中珠医疗控股股份有限公司简式权益变动报告书》;
四、信息披露义务人的身份证明文件;
五、中国证监会或证券交易所要求报送的其他备查文件。
备置地点:本报告书及备查文件备置于上海证券交易所及上市公司办公地点。
信息披露义务人声明
信息披露义务人承诺本报告书不存在虚假记载、误导性陈述或重大遗漏,并对其真实性、准确性、完整性承担个别和连带的法律责任。
信息披露义务人(签字):郑子贤
年 月 日
附表
简式权益变动报告书
信息披露义务人(签字):郑子贤
年 月 日
海量资讯、精准解读,尽在新浪财经APP
猜你喜欢
家乐福走了它来了,两大连锁超市先后落子广州这个人口大区
9975
节前市场回暖 , 节后如何操作?
1833
全球市场早报|道指、标普500指数创新高 英伟达盘中市值突破2万亿美元
5818
“狂飙”之后,江门如何加快高质量发展?专访江门市长吴晓晖
303
日本经济增速一般,日经指数为何突破四万点
2443
一年举债超180亿元,牧原股份怎样穿越周期?
9622
香港金管局公布Ensemble项目支持香港代币化市场发展
5201
科威尔获得外观设计专利授权:“电解槽测试平台”
9266
新股前瞻丨二度闯关港交所,6轮融资身价翻40倍的荃信生物值不值得全信?
7370
长城汽车 长城汽车股份有限公司2023年度业绩快报
9979
每日龙虎榜 商品期货综合指数上涨021% 日内资金净流出394亿元
闫瑞祥:美指关注短线震荡,欧美三角形收缩破位跟随
4月2日基金净值:交银新成长混合最新净值3261,涨015%
WTI原油、布伦特原油周一低开025% 现报6665美元桶和7061美元桶
股市必读:山推股份一季报 - 第一季度单季净利润同比增1363%
纳指飙涨12%,纳斯达克中国金龙指数收涨453%
商品ETF复苏:黄金占九成,细分赛道分化加剧
结构性货币政策担大任: 再贷款降利率、提额度,或创设支持消费新工具
海外市场 隔夜美股涨跌不一,中概股下挫,在波动中寻找方向
汇市剧烈震荡!美经济复苏担忧暂消散 美元疲软再贬 英镑、欧元、澳元联手吹响反攻号角 人民币中间价上调77基点
每日龙虎榜 商品期货综合指数上涨021% 日内资金净流出394亿元

闫瑞祥:美指关注短线震荡,欧美三角形收缩破位跟随

4月2日基金净值:交银新成长混合最新净值3261,涨015%

WTI原油、布伦特原油周一低开025% 现报6665美元桶和7061美元桶

股市必读:山推股份一季报 - 第一季度单季净利润同比增1363%

纳指飙涨12%,纳斯达克中国金龙指数收涨453%

商品ETF复苏:黄金占九成,细分赛道分化加剧

结构性货币政策担大任: 再贷款降利率、提额度,或创设支持消费新工具

海外市场 隔夜美股涨跌不一,中概股下挫,在波动中寻找方向

汇市剧烈震荡!美经济复苏担忧暂消散 美元疲软再贬 英镑、欧元、澳元联手吹响反攻号角 人民币中间价上调77基点








